01 2025-09

崇明区 “传承文明家风 共筑幸福家园” 家庭家教家风故事大赛圆满落幕!

来源:
文明崇明

日前,崇明区 “传承文明家风 共筑幸福家园” 家庭家教家风故事大赛总决赛举行,来自崇明各乡镇以及委办局的38名讲述人走上舞台,有的分享自己的家风故事,有的讲述身边的感人事迹。


640 (3).jpg


那些沉淀在生活日常的一幕幕感人故事,通过讲述人得以生动呈现:有孝感天地的“生命奇迹”,是来自子女的坚守相伴、媳妇的悉心照护和邻里的守望相助;“勤俭是攥在手中的谷种,公益是播撒出去的希望。”有两代人勤俭持家接力公益捐助的奉献精神;“帮助别人是我的幸运”,有造血干细胞捐赠者家庭拯救生命的感人事迹,有承诺遗体捐献的人间大爱;有热心公益的好家庭,有“退岗不褪色”的老党员老干部,有每天陪孩子诗词打卡的蛋饼妈妈,有二八大杠自行车传承的廉洁家风,有抗美援朝老兵的红色传家故事,每一个故事都折射出闪闪的光芒,质朴的内容深深打动了现场评委与观众,不时引发阵阵掌声。



据了解,此次大赛由区精神文明办、区妇联联合主办,赛程分为海选赛、片区赛和总决赛三个阶段,通过分阶段多赛区赛制的安排,让更多好家风故事得以广泛传播。作为家风故事的传播者,每一位讲述人都以高度的责任感与使命感精心准备,虽然最终只有38位讲述人站上总决赛舞台,但参与此次比赛的每一位讲述人都是胜利者。


640 (6).jpg


此外,大赛全程采用 “区镇联动、媒体助推、全民参与” 模式,12家区级媒体平台同步直播,线上观看超10万人次,实现线上线下深度互动。此前全区共征集各类作品689件,涵盖机关干部、学校师生、社区居民等不同群体,真正形成 “家家参与、人人讲述” 的良好氛围。


经评审,大赛评选出未成年人组综合奖项7人、成人组综合奖项12人,以及其他特色奖项共18人,线上赛事也按照文字、视频、摄影等类别评选出了众多奖项。比赛不是终点,更多新的优秀家风故事正在你我的身边发生……


获奖名单:

未成年人组获奖名单

640 (11).png


成人组获奖名单

640 (12).png


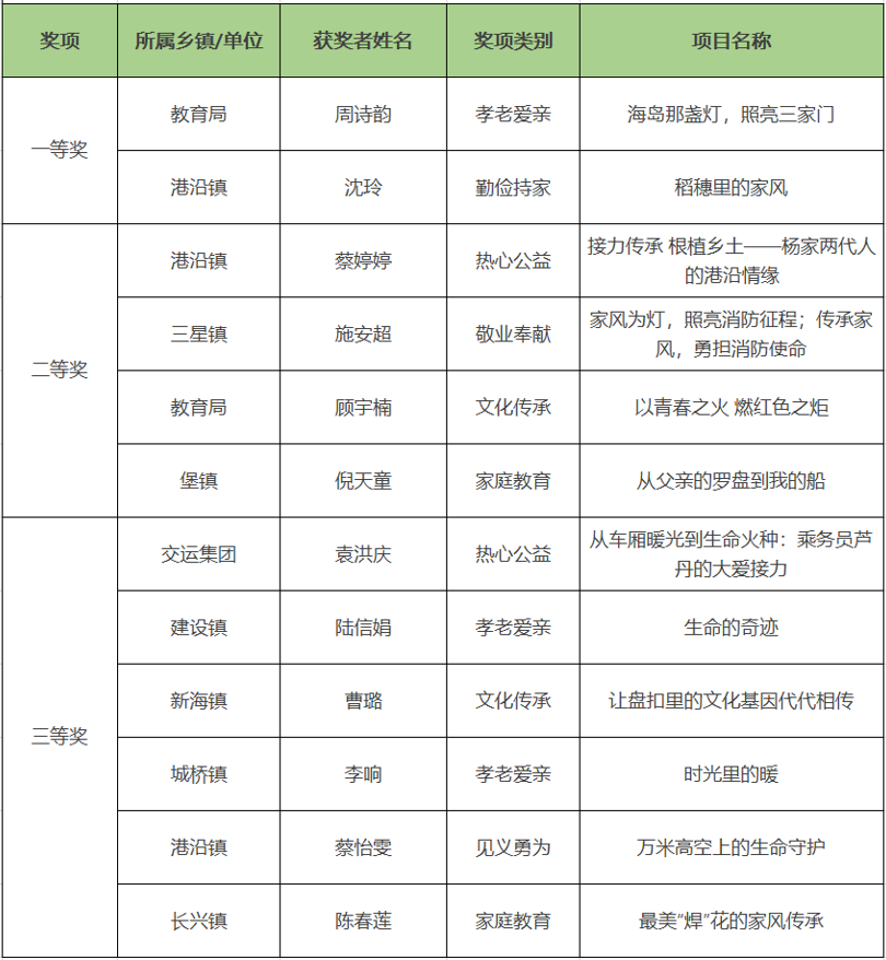
特色奖项获奖名单

640 (13).png


优胜奖获奖名单

640 (14).png